联系电话
0575-87139000
邮箱地址
sales@zjdongda.com
QQ客服
172258545
网站导航
开云在线(中国)
关于我们
产品展示
成功案例
开云在线
荣誉资质
在线留言
联系我们
English
公司动态
您的位置:
开云在线(中国)
>
开云在线
>
公司动态
>
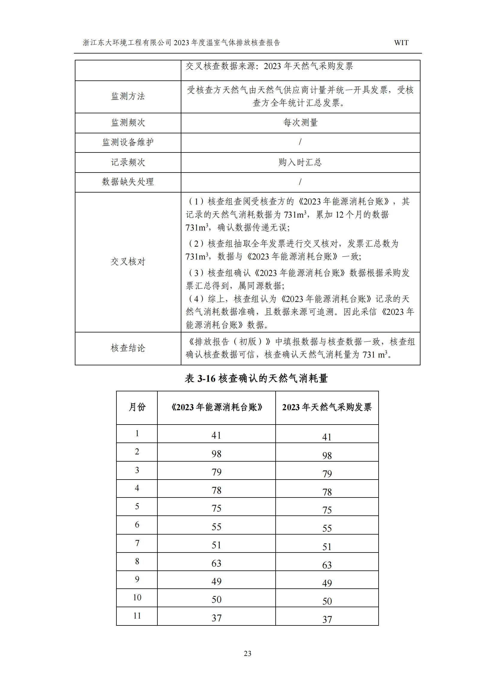
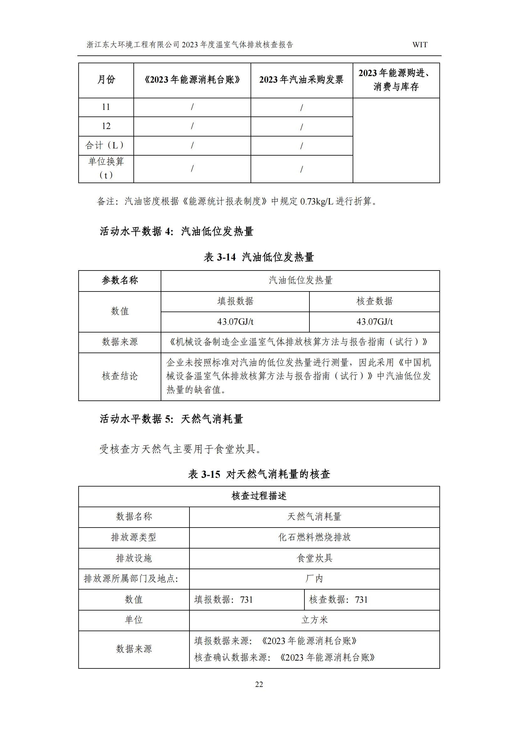
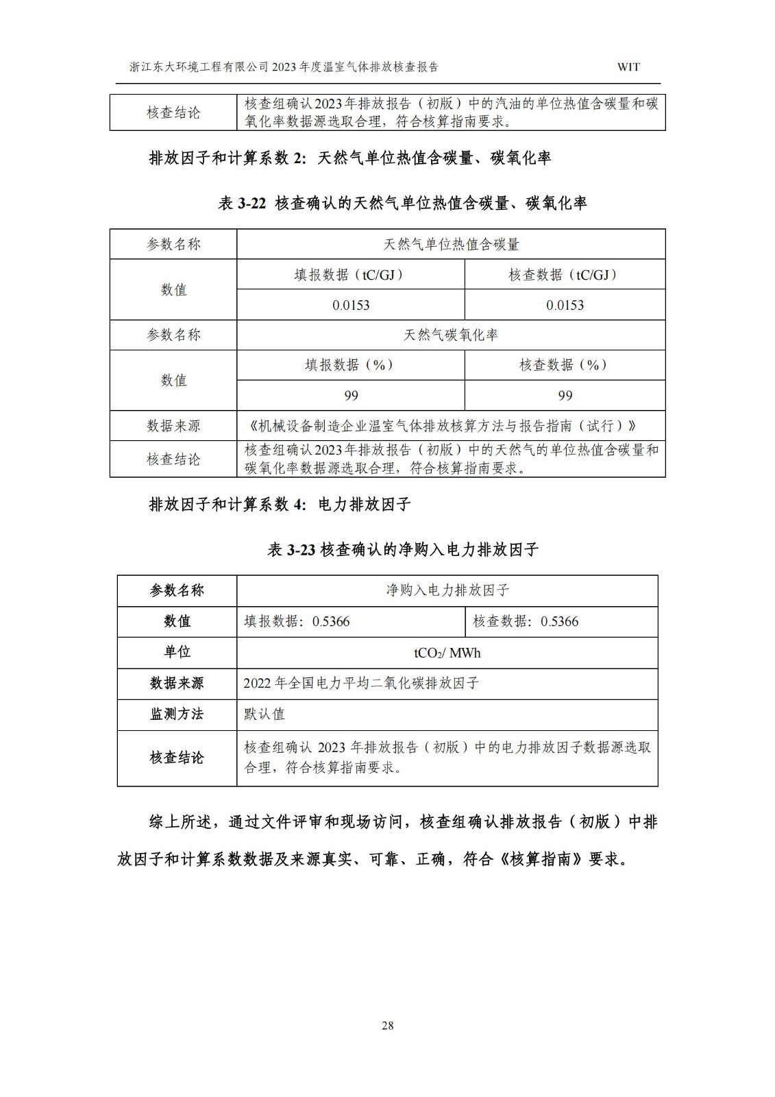
开云在线2023年温室气体排放核查报告
作者:东大环境 时间:2025-06-17 点击次数:1
上一篇:
开云在线2022年温室气体排放核查报告
没有了
在线客服
联系方式
二维码
咨询在线客服
电话
0575-87139000
扫一扫,关注我们
乐动平台
|
华球官网登录入口
|
乐动在线平台
|
牛博官网
|
牛博首页
|
乐动在线平台
|
ky开元
|
完美官方网站
|
雷速体育
|